3月13日晚间,新华社受权发布“十五五”规划纲要全文正式版,全文共有18个篇章62章,传感、仪器、集成电路等重要科技领域均被提及。
《第二篇 建设现代化产业体系 巩固壮大实体经济根基》—【专栏2 产业基础能力和竞争力提升】中
02基础零部件和元器件:加快高速精密轴承、高参数齿轮与传动装置、高可靠性液压气动密封件、高性能电机及控制系统、高精度丝杠等核心基础零部件攻关。研制一批连接类、传感类、功能材料类、光电类等先进通用基础元器件。
05高端仪器仪表:加强在线高效智能检测、极端环境调节控制、高性能流量测量等重点行业应用仪器仪表研发,推进量子计量、原位计量等新型计量校准仪器仪表攻关。
【专栏3 新产业新赛道培育发展】中:02 具身智能:统筹布局具身智能实训场,推进虚实融合的协同训练与进化,深入研究物理人工智能,研发大小脑一体化的具身模型与算法,攻关本体及核心零部件等关键技术,加速人形机器人等各类形态产品升级和应用落地。09 脑机接口:加快新型电极与专用芯片等基础软硬件、信号编解码算法、汉语语料数据库等关键技术攻关,推动脑机接口产品在脑疾病诊治、运动康复治疗、健康监测等领域应用。(编辑:具身智能核心零部件涵盖六维力传感器、触觉传感器/柔性传感器等,脑机接口涵盖MEMS电极芯片技术等。)
《第三篇 加快高水平科技自立自强 引领发展新质生产力》 中:【第八章 加强原始创新和关键核心技术攻关】—【第一节 打好关键核心技术攻坚战】:聚焦战略必争领域和产业链供应链薄弱环节,采取超常规措施,全链条推动集成电路、工业母机、高端仪器、基础软件、先进材料、生物制造等重点领域关键核心技术攻关取得决定性突破。健全需求导向的攻关任务凝练机制,开展技术经济安全评估。强化跨领域跨学科协同,健全重大任务人才特殊调配机制,完善“揭榜挂帅”、“赛马”等制度,探索以奖代补、后补助等资金支持方式。强化以用促攻、攻用结合,一体推进技术研发、成果转化、标准研制、产业培育,加快攻关成果应用和产品迭代升级。
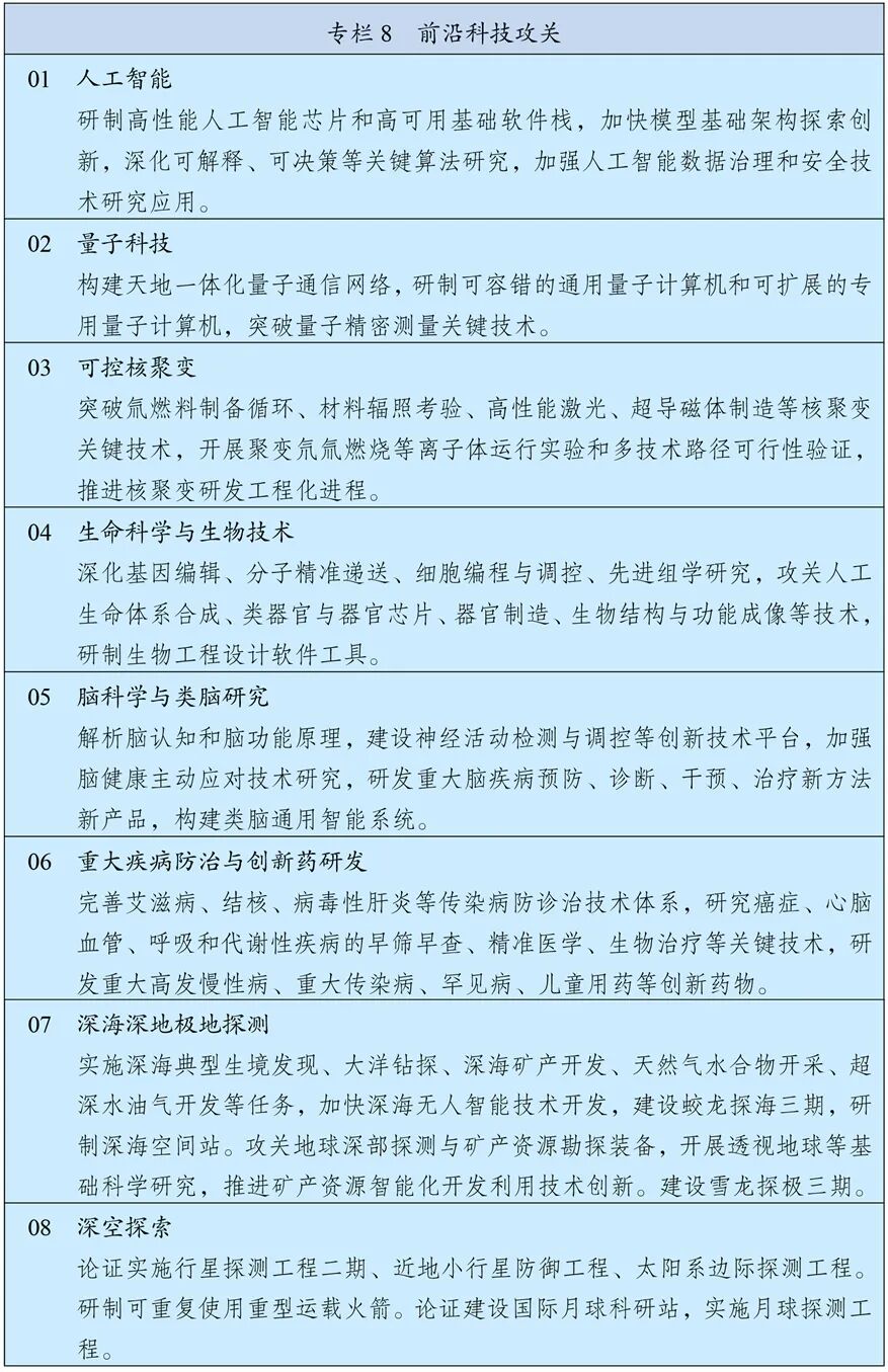
【专栏8 前沿科技攻关】:
01 人工智能:研制高性能人工智能芯片和高可用基础软件栈,加快模型基础架构探索创新,深化可解释、可决策等关键算法研究,加强人工智能数据治理和安全技术研究应用。02 量子科技:构建天地一体化量子通信网络,研制可容错的通用量子计算机和可扩展的专用量子计算机,突破量子精密测量关键技术。
【第九章 提高体系化创新能力】:第二节强化科技创新资源保障强化统筹协调的科技任务部署机制,健全国家重大科技决策咨询制度。完善中央财政科技经费分配和管理使用机制,健全重大科技任务央地投入共担机制,提高投入绩效。扩大财政科研项目经费“包干制”范围,赋予科学家更大技术路线决定权、更大经费支配权、更大资源调度权。强化科技基础条件自主保障,统筹科技创新平台基地建设,体系化布局建设重大科技基础设施,加强高端科研仪器、科技期刊、科学数据等条件建设,强化资源开放共享。完善区域创新体系,强化国际科技创新中心策源功能,布局建设区域科技创新中心和产业科技创新高地,增强综合性国家科学中心创新资源集群效应,完善央地联动、区域协同的创新机制。
【专栏9 创新基础能力提升】:02重大科技基础设施:建设吸气式发动机关键部件热物理试验装置、高精度地基授时系统等战略导向型设施,散裂中子源二期工程、深部岩土工程扰动模拟设施等应用支撑型设施,空地一体量子精密测量实验设施、脉冲强磁场实验装置优化提升等前瞻引领型设施。04 科技基础条件平台:实施高端科研仪器和生物试剂产业创新工程。完善生物种质与实验材料资源库、国家野外科学观测研究站布局。建设世界一流科技期刊、高水平科技文献平台和科学数据库。
第十三章 全方位推进数智技术赋能】:第一节促进实体经济和数字经济深度融合壮大数字经济核心产业,发展新一代通信技术、云计算、区块链等产业,提升高端芯片、光电子器件、基础软件和工业软件等产业水平,打造具有国际竞争力的数字产业集群。推进国家人工智能创新高地建设,培育智能原生新模式新业态,建设国家人工智能应用中试基地。促进制造业“智改数转网联”,实施智能制造工程和工业互联网创新发展工程,一体推进网络、标识、平台、数据、安全体系建设和规模化应用。推进服务业数智化,发展智慧农业。建设数智化转型促进网络,健全中小企业数智赋能服务体系。推进开源体系建设,完善开源运行机制。
